Rayterton Production Planning & Scheduling System (PPS)

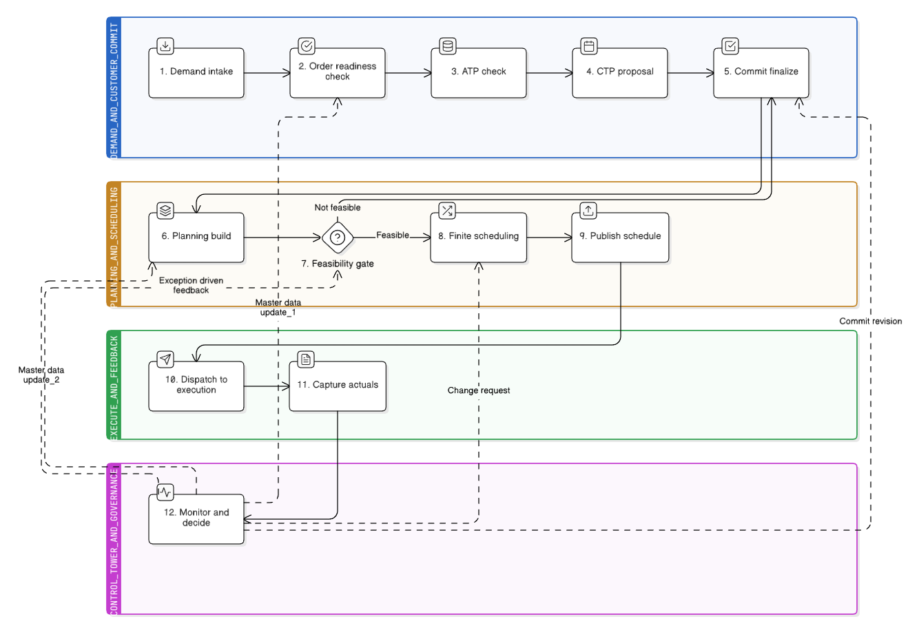
Rayterton PPS manages the planning and scheduling flow from demand intake to execution feedback. It calculates promise dates using ATP and CTP logic, creates detailed finite-capacity schedules, publishes controlled versions, and uses execution exceptions to trigger replanning with traceable evidence.

End-to-end operating story

End-to-end operating story

Demand to Promise

Rayterton PPS consolidates forecast and sales orders into a single demand view. For each order line, the system calculates a committed date using material availability and finite capacity constraints. The calculation references key capacity drivers, such as work centers and operations, to determine the earliest feasible completion. When shortages occur, the system applies priority rules for allocation and expediting, recording the decision reason. It maintains pegging links from demand to planned orders for traceability and supports controlled commit overrides.

Key Controls:

  • Commit override requires a reason code and is logged.
  • Expedite requests follow an approval workflow.
  • Role permissions control who can change commits and priority class.
Demand to Promise

Planning Model and Master Data

The system maintains scheduling master data required for finite planning, including item master, BOM, yields, substitutions, and rules for alternate materials. It covers routing operation standards, alternate routings, work centers, shift calendars, and maintenance windows. Secondary constraints like tooling availability, labor skills, and QA holds can also be modeled. The system supports governed versioning for routings and calendars, ensuring changes are prepared, reviewed, and published.

Key Controls:

  • Version control for routings, calendars, and changeover matrices.
  • Approval gates for master data changes that impact promised dates and capacity.
  • Separation of duties between master data owners and schedule publishers.
Planning Model and Master Data

MPS Stability and Time Fences

Rayterton PPS creates a time-phased master schedule across a defined horizon and applies time fence policies (frozen, slushy, and free zones). Inside the frozen window, changes must be submitted as controlled change requests entering an exception queue with an impact preview (affected orders, capacity load changes). The system records the reason, requester, and approver to maintain execution stability.

Key Controls:

  • Time fence enforcement with workflow approval for frozen-zone changes.
  • Exception queue for requests that violate fence policies.
  • Evidence pack that records what changed, who approved, and which orders were impacted.
MPS Stability and Time Fences

Feasibility Gate: Materials and Constraints Synchronization

Before publishing a schedule, a feasibility check synchronizes material availability and constraint policies. The system highlights shortages early (items, quantities, dates) and provides structured resolution actions such as substitute, split, expedite, or resequence. It supports a shortage list with ownership and SLAs, and provides WIP caps and constraint buffers.

Key Controls:

  • Shortage list with owner, SLA, and decision log.
  • Rule-based shortage resolution with decision logging.
  • Audit trail for constraint and capacity changes that affect commit dates.
Feasibility Gate: Materials and Constraints Synchronization

Finite Capacity Scheduling and Optimization

The system runs finite capacity scheduling and sequencing at the operation level using real constraints (capacity, calendars, maintenance, labor, tooling, changeovers). The scheduling view supports Gantt visualization with drag-and-drop adjustments. Planners can simulate rules, model setup blocks, and compare scenarios (measuring deltas like late orders or overtime) before publishing.

Key Controls:

  • Gantt edits can be locked by time fence rules.
  • Manual adjustments require a reason code and are logged.
  • Scenario compare stores results and the selected version.
Finite Capacity Scheduling and Optimization

Controlled Publishing and Closed-loop Execution

Schedules are published as controlled versions with a defined scope (plant, line, horizon) requiring approvals based on governance rules. Dispatch sends the approved schedule to the shop floor or MES. The system captures actual start/finish times and adherence signals. Deviations trigger exceptions and replanning while maintaining traceability between the published plan and actual execution.

Key Controls:

  • Publish receipts include version, scope, approver, and release timestamp.
  • Override requires a reason code and remains traceable to impacted orders.
  • Closed-loop KPIs are recorded (adherence, changeover variance, downtime causes).
Controlled Publishing and Closed-loop Execution

Executive Control Tower and Enterprise Platform

An executive view consolidates promise risk, capacity risk, bottleneck utilization, WIP exposure, and exception queues. The dashboard includes an alert center with ownership and escalation trails. Users can drill down from at-risk orders to pegged supply and operations. The platform monitors integrations (ERP, MRP, MES, WMS) and enforces security via SSO, RBAC, and least-privilege access controls.

Executive Control Tower and Enterprise Platform

Glossary of terms & abbreviations

  • ATP (Available to Promise) = Logic used to calculate promise dates based on material availability.
  • BI (Business Intelligence) = Technologies and strategies for data analysis and reporting of business information.
  • BOM (Bill of Materials) = Part of the scheduling master data that details the components and materials required for production.
  • BPI (Business Process Improvement) = One of Rayterton's core areas of expertise.
  • CR (Change Request) = A formal request required to make changes to the schedule within the "frozen zone" or during maintenance; these are often subject to fees in other systems but not here.
  • CTP (Capable to Promise) = Logic used to calculate promise dates based on finite capacity constraints.
  • ERP (Enterprise Resource Planning) = A software suite that integrates core business processes such as finance and procurement, synchronizing data with the platform.
  • Feasibility Gate = A check run before publishing a schedule that synchronizes material availability and constraint policies to highlight shortages or blocks.
  • Finite Capacity Scheduling = A planning method that accounts for real-world constraints such as work center capacity, labor, tooling, and calendars to create achievable schedules.
  • Frozen Zone = A specific period in the schedule horizon where changes are not applied directly but require a controlled change request and approval.
  • Gantt = A visualization tool used in the scheduling view to see and adjust the timeline of operations via drag and drop.
  • KPI (Key Performance Indicator) = A measurable value used to evaluate the success of operations and track performance metrics.
  • MES (Manufacturing Execution System) = A system used to control and document the transformation of raw materials to finished goods on the shop floor.
  • MPS (Master Production Schedule) = A time-phased schedule created across a defined horizon, governed by time fence policies.
  • MRP (Material Requirements Planning) = A system integrated with the platform to manage material needs.
  • Pegging = Links maintained from demand to planned orders that allow users to trace which supply and operations support each commitment.
  • PPS (Production Planning & Scheduling) = The core system described, managing the flow from demand intake to execution feedback.
  • RBAC (Role-Based Access Control) = A security feature that restricts system access and permissions based on authorized user roles.
  • SLA (Service Level Agreement) = A commitment between service providers and clients regarding expected service levels, often monitored via watchlists for accountability.
  • SSO (Single Sign-On) = An authentication method enabling users to access the platform with a single set of credentials.
  • Time Fences = Policies that divide the planning horizon into zones (such as frozen, slushy, and free) to control the stability of the schedule.
  • WIP (Work In Progress) = Production inventory that has started but is not yet finished; the system monitors WIP exposure and caps.
  • WMS (Warehouse Management System) = A software solution used to control and optimize warehouse operations including inventory, storage, and fulfillment.

Ready to fully customize Production Planning & Scheduling System to your needs

Share your structure, policies, and pain points. Rayterton will deliver Production Planning & Scheduling System customized to your processes, enabling consistent planning workflows, accurate scheduling, while addressing your main concerns.