Rayterton Loan Management System for Multifinance

A unified platform that manages the full lending lifecycle from origination to closure with real time control over risk, profitability, and compliance.

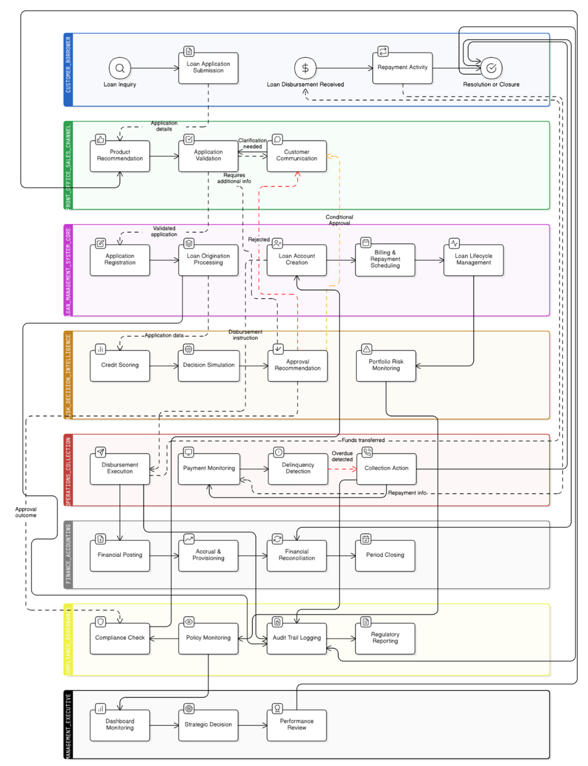
End-to-end Operating Story

End-to-end Operating Story

About Rayterton Loan Management System for Multifinance

This system is an end to end loan management platform designed for banks, multifinance institutions, leasing companies, and digital lenders. It manages the entire loan lifecycle in one integrated environment, covering customer onboarding, product configuration, origination, disbursement, repayment, collection, accounting, risk, and compliance. The platform is built to support high transaction volume, complex products, and strict regulatory requirements while maintaining operational visibility and control.

The system is designed for organizations that operate lending, leasing, and credit portfolios at scale. It supports banks, multifinance companies, leasing providers, fintech lenders, digital credit platforms, and enterprise lending operations that require structured processes, risk discipline, and financial transparency.

Executive Command Center

The Executive Command Center provides management with real time visibility across portfolio performance, risk exposure, and profitability. It consolidates key indicators into a single view so executives can monitor portfolio size, delinquency trends, profit performance, and risk alerts without navigating multiple reports. Each metric is connected to drill down views that allow fast investigation and action.

Core capabilities:

  • Portfolio size and growth monitoring.
  • NPL and delinquency trend tracking.
  • Daily, month to date, and year to date profit visibility.
  • Risk alerts and early warning indicators.
  • Action driven dashboards connected to operational modules.
Executive Command Center

Customer 360 View

Customer 360 View centralizes all customer related information in one place. It combines customer profile data, KYC status, active loan exposure, payment behavior, risk score, and profit contribution. This allows relationship managers, risk teams, and collections to work with a consistent and complete view of each customer.

Core capabilities:

  • Centralized customer master data and identity management.
  • KYC status and compliance tracking.
  • Active loan and exposure overview.
  • Payment behavior and delinquency history.
  • Customer level risk score and profitability insight.
Customer 360 View

Loan Origination and Approval Flow

The loan origination flow supports structured and efficient application processing. It manages loan applications, document verification, credit scoring, and approval workflows in a controlled sequence. Decision recommendations are generated based on configurable rules and scoring models, ensuring consistency and auditability in credit decisions.

Core capabilities:

  • Digital loan application and document management.
  • Credit scoring and risk assessment.
  • Configurable approval workflow and authority matrix.
  • Decision recommendation and status tracking.
  • Pre disbursement validation checklist.
Loan Origination and Approval Flow

Product and Pricing Simulator

The Product and Pricing Simulator allows business teams to configure loan products and simulate pricing outcomes before launch. It supports interest calculation, fee structure, tenor options, and risk versus yield analysis. This enables faster product innovation while maintaining margin and risk control.

Core capabilities:

  • Flexible product catalog and versioning.
  • Interest, fee, and penalty configuration.
  • Tenor and installment simulation.
  • Risk versus yield indicators.
  • Scenario testing before product activation.
Product and Pricing Simulator

Collection Intelligence Dashboard

The Collection Intelligence Dashboard supports proactive delinquency management. It tracks overdue accounts by bucket, assigns collection tasks, and monitors promise to pay commitments. Collection performance and effectiveness are visible in real time, enabling better prioritization and resource allocation.

Core capabilities:

  • Delinquency monitoring by aging bucket.
  • Collection strategy and workflow management.
  • Collector assignment and workload tracking.
  • Promise to pay monitoring.
  • Collection effectiveness analysis.
Collection Intelligence Dashboard

Portfolio Risk and Profitability Insight

The system provides continuous insight into portfolio risk and profitability. Risk heatmaps visualize exposure by product, region, and vintage, while profitability analysis shows profit per customer, profit per product, and cost to serve. This supports informed portfolio strategy and corrective action.

Core capabilities:

  • Portfolio risk heatmap by product and geography.
  • Vintage performance analysis.
  • Profit per customer and per product visibility.
  • Cost to serve analysis.
  • Integrated risk and profitability view.
Portfolio Risk and Profitability Insight

Finance, Accounting, and Compliance Control

Finance and compliance processes are embedded into daily operations. The system automatically posts accounting entries, manages accruals and provisions, and supports reconciliation and financial closing. Compliance monitoring and audit trails run continuously to ensure regulatory readiness.

Core capabilities:

  • General ledger integration and automatic journal posting.
  • Accrual, provisioning, and reconciliation.
  • Financial closing support.
  • Regulatory rule enforcement and reporting.
  • Full audit trail and policy deviation tracking.
Finance, Accounting, and Compliance Control

Ecosystem and Integration Platform

The platform is designed to operate within a broader ecosystem. Open APIs support integration with payment gateways, partners, and third party services. Integration health and usage are monitored to ensure reliability and control.

Core capabilities:

  • API management and partner integration.
  • Payment gateway connectivity.
  • Third party service integration.
  • Integration monitoring and health checks.
  • Secure and governed data exchange.
Ecosystem and Integration Platform

Why Rayterton Loan Management System for Multifinance

The system is designed to support scale, complexity, and regulatory demands without heavy customization. It provides real time intelligence, structured control, and operational transparency across the full lending lifecycle. This enables organizations to manage risk, improve profitability, and maintain governance as their portfolio grows.

Glossary of terms & abbreviations

  • API = Application Programming Interface. A standardized interface that allows external systems and partners to connect and exchange data with the platform.
  • APR = Annual Percentage Rate. A standardized representation of the total cost of credit, including interest and fees, expressed on an annual basis.
  • CBS = Core Banking System. A core financial system integrated with the platform for customer, account, and transaction synchronization.
  • Credit Scoring = A rules based or model driven assessment that evaluates borrower creditworthiness using financial, behavioral, and risk data.
  • Delinquency Bucket = A classification of overdue loans based on the number of days past due, used for monitoring and collection strategy.
  • DPD = Days Past Due. A metric that measures how many days a payment is overdue compared to the scheduled due date.
  • GL = General Ledger. The accounting record where all financial transactions are posted and summarized.
  • KPI = Key Performance Indicator. Quantitative metrics used to monitor portfolio performance, risk exposure, operational efficiency, and profitability.
  • KYC = Know Your Customer. Regulatory processes used to verify customer identity and assess customer risk.
  • LTV = Loan to Value. A ratio that compares the loan amount to the value of the collateral securing the loan.
  • NPL = Non Performing Loan. A loan classified as non performing based on regulatory or internal delinquency thresholds.
  • Origination = The end to end process of loan application intake, evaluation, approval, and preparation for disbursement.
  • PTP = Promise To Pay. A borrower commitment to make a payment on a specified future date, tracked by the collection module.
  • Provisioning = The accounting process of recognizing expected credit losses based on portfolio risk and regulatory rules.
  • RBAC = Role Based Access Control. A security mechanism that restricts system access and actions based on user roles and authority levels.
  • Risk Score = A calculated indicator representing the probability of default or risk level of a borrower or loan.
  • STP = Straight Through Processing. Automated processing of transactions or applications without manual intervention.
  • Tenor = The duration of a loan agreement, measured from disbursement date to final maturity date.
  • Vintage Analysis = Portfolio analysis based on loan origination period to evaluate performance and risk trends over time.

Take Control of Your Lending Operations

Share your current lending processes, product structures, and portfolio data. We will establish a proof of concept environment that maps your origination, servicing, risk, and accounting flows into the platform. This allows your management, risk, finance, and compliance teams to validate operational control, reporting accuracy, and end to end visibility before full scale deployment.