Rayterton Insurance Product Configuration and Rating

A centralized product factory empowering Actuaries and Product Managers to design, price, and launch complex insurance products. It ensures 100% actuarial accuracy and automated regulatory compliance without reliance on IT coding.

About Rayterton Product Configuration and Rating

Rayterton Product Configuration and Rating is designed for insurance enterprises requiring speed-to-market and strict governance. It replaces fragmented spreadsheet calculations and hard-coded legacy logic. The system allows users to define product structures, manage dynamic pricing rules, and deploy APIs from a single platform. It eliminates compliance risks by validating tariff formulas against regulatory rules automatically. The solution supports Life, General, and Health insurance lines with native support for local tax structures and reporting standards.

Platform Coverage Map

  • Product Studio: attribute dictionary, coverage builder, benefit structures, policy rules, template inheritance.
  • Intelligent Rating Engine: rate table management, no-code formula builder, multi-dimensional pricing, loading and discount logic.
  • Simulation and Profitability: scenario testing, batch rating simulation, loss ratio projection, price comparison.
  • Automated Compliance: regulatory checks, underwriting limits, version control, audit trail, governance workflow.
  • Omni-Channel Distribution: API generator, channel management, partner configuration, integration hub.
  • Lifecycle Management: workflow approvals, document generation templates, market rollout planning, change request management.

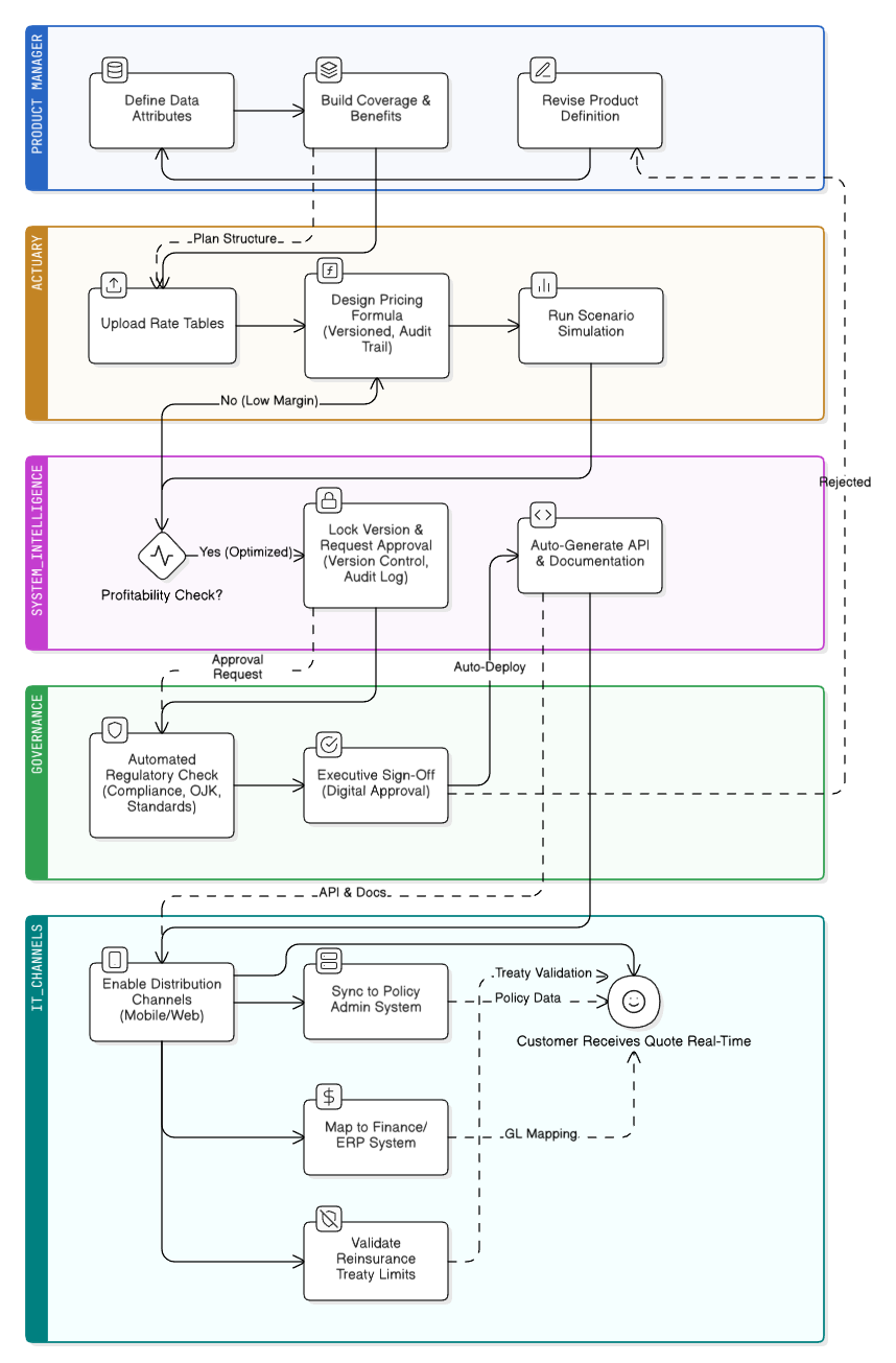
End-to-End Operating Story

End-to-end Operating Story

Product Studio and Attribute Governance

Product Studio and Attribute Governance

This module establishes a flexible foundation for insurance products using reusable parameters. Users define input parameters such as age, location, and occupation within a standardized dictionary. Product Managers construct benefit packages and coverage limits by arranging these components. It supports the creation of new products through parent-child template inheritance.

Core capabilities:

  • Attribute and Data Dictionary to define input parameters and list values.
  • Coverage and Benefit Builder to structure benefit packages and coverage limits via a visual interface.
  • Policy Structure and Rules to establish eligibility criteria and business validation logic.
  • Template Inheritance to accelerate product creation by cloning and modifying existing product structures.
Product Studio and Attribute Governance

Intelligent Rating Engine

The rating engine handles complex actuarial logic and calculates premiums with high precision. Actuaries manage rate tables and formulas directly without requiring programmer intervention. The system executes calculations in real-time to ensure consistent pricing across all sales channels. It supports dynamic algorithms including base rates, risk factors, and administrative fees.

Core capabilities:

  • Rate Table Management to manage base tariffs, loadings, and discounts with versioning support.
  • No-Code Formula Builder to construct mathematical premium formulas using visual logic blocks.
  • Time-Travel Rating to accurately rate past policies using historical tariff versions.
  • Multi-Currency Support to handle foreign exchange rates and dual-currency policies.
Intelligent Rating Engine

Simulation and Impact Analysis

Simulation and Impact Analysis

This area enables data-driven pricing decisions before market launch. Actuaries simulate tariff changes using historical data to predict profit margins and loss ratios. The system visualizes the financial impact of price adjustments instantly. It allows users to compare current prices against proposed prices to prevent revenue leakage.

Core capabilities:

  • Scenario Testing to simulate price changes against sample data sets.
  • Batch Rating Simulation to process large volumes of test data for mass validation.
  • Split-Screen Impact Simulator to visually compare profit margins and premiums between versions.
  • Profitability Anomaly Detection to identify and warn users of potential negative margins.

Automated Compliance and Governance

Regulatory guardrails are embedded directly into the pricing and product logic. The system automatically validates configurations against defined limits and regulatory rules. Strict version control ensures that every change is tracked and reversible. It maintains a forensic audit trail detailing who changed specific values and when.

Core capabilities:

  • Compliance and Regulatory Check to validate tariffs against regulator limits and rulesets.
  • Version Control and Repository to manage product snapshots including Draft, Active, and Archived states.
  • Workflow and Approval Matrix to manage the review chain from Actuaries to Compliance Officers.
  • Audit Trail Log to provide a chronological record of all system changes for forensic analysis.
Automated Compliance and Governance

Integration and Distribution

Products are available for sale immediately after approval through automated API generation. The system generates REST/JSON API specifications without additional backend coding. It manages which products are available on specific channels such as mobile apps, web portals, or aggregators. This ensures a single source of truth for pricing across the entire distribution ecosystem.

Core capabilities:

  • API Gateway and Payload Mapper to automatically generate endpoints for live products.
  • Distribution Channel Configuration to control product availability per channel.
  • Auto-Generated API Documentation to provide technical specifications for integration partners.
  • Partner Configuration to manage access rights and product subsets for external distributors.
Integration and Distribution

Local Readiness and Reporting

The system allows configuration specific to Indonesian operational requirements. It supports local tax structures including VAT and income tax handling. Users can configure logic for stamp duty fees automatically. The platform facilitates data tagging required for specific regulatory reporting statistics.

Core capabilities:

  • OJK Reporting Support to tag data for regulatory statistical reporting.
  • Tax Configuration to handle tiered taxes and fiscal regulations.
  • Materai Handling to automate stamp duty cost logic.
  • Bahasa Indonesia Interface to support local operational staff.
Local Readiness and Reporting

Glossary of Terms

  • API = Application Programming Interface. Automated endpoints generated by the system to allow external applications to retrieve product data and calculate premiums.
  • Loss Ratio = A key metric in insurance representing the ratio of claims paid to premiums earned. Used in the Simulation module to project profitability.
  • OJK = Otoritas Jasa Keuangan. The financial services authority in Indonesia. The system includes checks to ensure compliance with OJK regulations.
  • Time-Travel Rating = The ability of the engine to calculate premiums based on the exact rules and rates active at a specific point in the past.
  • RBAC = Role-Based Access Control. Security feature that restricts system access based on user roles, such as separating Actuaries from Compliance Officers.
  • JSON = JavaScript Object Notation. The standard data format used by the system's APIs to exchange information with frontend applications.

Ready to fully customize Insurance Product Configuration and Rating to your needs

Share your structure, policies, and pain points. Rayterton will deliver Insurance Product Configuration and Rating customized to your processes, enabling accurate product pricing, automated compliance, while addressing your main concerns.